
降息周期向来是黄金的高光时刻,而本轮周期中,白银或悄然抢占风头。
登录新浪财经APP 搜索【信披】稽查更多考评等第
起首:消金界
金监总局和央行3月15日发文《个东说念主贷款业务昭示轮廓融资资本规范》,8月1日起实践,适用银行/相信/消金/小贷等。消金界了解到,近期消金机构和助贷平台纷纷反映,按照7月31日倒排工期,进行整改,多家业内机构依然动起来了。
个东说念主贷款业务轮廓融资资本,是指由借债东说念主承担的与贷款相关的各项息费,包括但不限于贷款利息、分期用度、增信工作费等平素践约资本,以及落伍罚息等误期情形下或有资本。
其中规范,应当向借债东说念主展示“轮廓融资资本昭示表”。
轮廓融资资本昭示表应注明贷款本金金额,并逐项列明贷款东说念主过甚相助机构收取的各息费模样过甚收取姿首、收取标准和收取主体,在此基础上综系数较平素践约情形下借债东说念主承担的年化轮廓融资资本(IRR口径)。同期,逐项列明贷款落伍或被挪用等误期情形下的或有资本模样过甚收取标准和收取主体。
昭示表主要包括两个部分:一是平素践约的年化轮廓融资资本,二是误期情况下的或有资本。
平素践约情形下借债东说念主承担的各息费模样收取标准应按照《中国东说念主民银行公告》(〔2021〕第3号)等条件折算为年化水平。
轮廓融资资本昭示表还应明确领导,除已昭示的资本模样外,贷款东说念主过甚相助机构不再向借债东说念主收取其他与贷款相关的任何息费。
除了昭示表中的收费模样外,其他收费模样按照新规很可能被认定为分歧规。
01
需要闪耀什么?有莫得参考议论表
领先等于个东说念主贷款轮廓融资资本昭示表的昭示限度、科罚方。
除了贷款利息、分期用度、增信工作费等平素践约资本、落伍罚息等误期情形下或有资本外,像会员费、权利费、风险报告用度、债务科罚用度等是否也需要纳入昭示限度。
这块实践莫得商定那么明确,业内此前大小权利等的息费计较口径不一,主要判断标准是“与贷款的授信、放款和催收关联”的收费模样都应计入“个东说念主贷款轮廓融资资本”。
然则由于短缺明文条件,部分助贷平台的居品可能不解示部分收费模样。这类助贷业务相助的“科罚方”之前依然明确是抓牌的各类金融机构,资金方出资时,看成“科罚方”就需要对相助平台的个东说念主贷款轮廓融资资本进行科罚,并按照资方条件进行息费昭示。
按照昭示条件,对相助机构失管失控或因相助行动变成关键风险蚀本的贷款东说念主(资方),照章依规追训斥责并罗致相应措施。
某业内东说念主士败露,“如若抓牌贸易银行、奢靡金融公司科罚严格的话,通过相信通说念和小贷公司放款的助贷居品,在‘个东说念主贷款轮廓融资资本昭示’整改方面留有空间,要否则本年的盈利空间和事迹KPI的确受影响。”
消金机构的自营和联营居品的整个收费模样,业内了解多家机构都是一个作风,一说念灭绝、全面昭示。
第二点是借债东说念主需要“署名阐述”,线上弹窗展示昭示表。
贷款东说念主应当在营业方位、官网等渠说念显着败露借债东说念主平素践约情形下的“个东说念主贷款轮廓融资资本上限”。
线下办理个东说念主贷款业务的,纯旭配资应当在签署贷款合同或办理分期前,由借债东说念主在轮廓融资资本昭示表上署名阐述。
线上办理个东说念主贷款业务的,应当通过弹窗姿首向借债东说念主展示轮廓融资资本昭示表,设立强制阅读时辰,由借债东说念主在签署贷款合同或办理分期前阐述。
对于线上助贷业务,尤其是通过API步地对接的助贷业务,由于对外展示昭示表的动作东动权在于“助贷方”,出资方看成“科罚方”需要通过技艺技能确保昭示表合规弹窗展示。
线上奢靡场景下办理分期付款业务的,应当在奢靡订单支付页面以显赫姿首显着展示贷款本金、分期安排及收取的工作用度、收取主体、平素践约情形下的年化轮廓融资资本,以及误期情形下的或有资本模样及收取标准。同期,应明确领导,除已昭示的资本模样外,不再收取其他任何息费。
按照个东说念主贷款轮廓融资资本年化率的计较规范及示例,业内东说念主士暗示会在“昭示表”增多领导语,比如明确标注“除已昭示资本外,不再收取其他任何与贷款关联息费。如还有其他收费模样,请阐述与本笔贷款无关”。客户署名后,有点像《非学生首肯函》,作用一般。
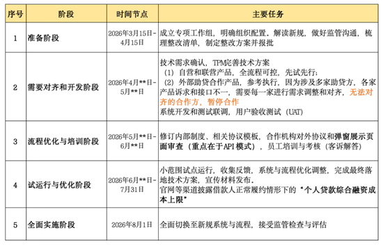
佳成网配资第三是系统和公约的更新,多家机构是按照7月31日倒排工期。
某机构的“融资资本昭示表”整改排期决策如下,分为五个阶段,其中较为贫瘠的阶段是第二阶段“需求对皆和开荒阶段”,触及多家助贷机构的配合整改。对于无法对皆整改需求、不配合整改开荒上线的相助,将会暂停相助。
第四是相助机构的科罚。实施决策,除了字据公司里面架构、系统近况和业务居品进行细化调遣外,更需要温和相助机构的配合进程,幸免因相助方违法导致公司被追责。
第五是客诉处理优化。业内东说念主士提醒,8月1日实施后各家机构需要闪耀昭示表弹窗展示,客户投诉可能会增多,更容易发现一些分歧理收费。多家机构暗示将对投诉处理机制进行优化。比如栽种专项投诉通说念,实时处理客户对于轮廓融资资本的商榷和投诉; 如期分析投诉数据,针对性改良信息败露经由、如期抽查相助机构展示情况。
对业务分辩,需要按照“新老划断”原则,明确存量业务与新增业务的处理姿首。
现在距离8月1日,不及4个月。个贷息费昭示整改效用有还待抓续不雅察。
海量资讯、精确解读,尽在新浪财经APP
包袱剪辑:曹睿潼 股米网配资
万生优配胜亿优配安联配资盈为国际联丰优配官网纯旭配资提示:文章来自网络,不代表本站观点。