
着手:雷递
雷递网 雷建平 4月7日
演员虞书欣代言的当然堂群众控股有限公司(简称:“当然堂”)日前更新招股书,准备在港交所上市。
2025年,当然堂引入一轮融资,总金额达7.42亿元。
好意思町与当然堂于2024年10月23日坚贞股份认购条约并于2025年9月8日对其进行补充,据此,好意思町按每股股份约58元认购7,026,459股股份,对价总数为4.09亿元,已于2025年9月26日不成拔除墟结清。
于2025年9月16日,加华成本旗下Himalaya International与公司坚贞投资条约,据此,Himalaya International按每股股份约63元认购4,761,905股股份,对价为3亿元,已于2025年9月25日不成拔除墟结清。
于2025年9月16日,为进一步投资当然堂,好意思町与Ying BVI II坚贞购股条约。据此,好意思町按每股股份63元的价钱向Ying BVI II购入531,023股股份,对价总数为3345万元,已于2025年9月26日不成拔除墟结清。
当然堂这一轮的投后估值为71.4亿元。
年营收53亿 利润3.5亿
据先容,当然堂CHANDO,2001年创建于上海,居品涵盖护肤品、彩妆品、面膜、男士、个东谈主护士品。
当然堂创建品牌的灵感源于中国古典“禅谈”形而上学念念想,上海股票配资东谈主源于当然,具有当然人性,应效用当然法律证据,鉴戒当然之谈。当然堂的英文CHANDO ,就来自禅谈的音译。而“堂”意味着集聚,“当然堂”则意味着“集聚当然”。
于2018年1月,当然堂有限公司的鼓动议决以分拆的神色将当然堂有限公司分拆为当然堂有限公司及上海伽信控股有限公司(‘伽信控股’)。
招股书知道,当然堂2023年、2024年、2025年营收永别为44.42亿元、46亿元、53.18亿元;毛利永别为30.12亿元、31.95亿元、37.57亿元;毛利率永别为67.8%、69.4%、70.6%。
当然堂2025年来自护肤收入为45.73亿元,占比为86%;来自彩妆收入为2.09亿元,占比为3.9%;来自个东谈主护士收入为3.4亿元,占比为6.4%;来自其他居品类别收入为1.8亿元,占比为3.4%。
当然堂2023年、2024年、2025年打算利润永别为3.63亿元、2.05亿元、3.97亿元;打算利润率永别为8.2%、4.5%、7.5%;期内利润永别为3.02亿元、1.9亿元、3.51亿元;期内利润率永别为6.8%、4.1%、6.6%。
当然堂2023年、2024年、2025年经弯曲净利永别为3.13亿、2.03亿元、4.13亿元;经弯曲净利率永别为7%、4.4%、7.8%。
畛域2025年6月30日,当然堂捏有的现款及现款等价物为9.31亿元。
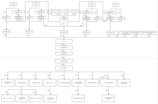
为郑春颖眷属企业
当然堂实施董事永别为郑春颖、郑春彬、郑春威、杜盛林,非实施董事永别为郑小丹女士、朱雪菁女士;寂寞非实施董事永别为毛基业博士、李重光、胡列类女士。
郑春颖、郑春彬、郑春威、郑小丹彼此为兄弟姐妹相干,其中,郑春颖是老大,郑小丹是小妹。郑春颖为公司董事长、CEO。
IPO前,Jiaxin BVI II捏股为70.63%,郑春颖通过Ying BVI II捏股为3.95%,郑春彬、郑春威、郑小丹女士永别通过Bin BVI II、Wei BVI II、Dan BVI II永别捏股为4.41%;
好意思町捏股6.67%,加华成本旗下Himalaya International捏股为4.2%,Chando Growing I (BVI) Limited捏股为0.05%,Chando Growing II (BVI) Limited捏股为1.26%。
Jiaxin BVI II大鼓动为郑春颖,捏有51.25%股权,郑春彬、郑春威、郑小丹女士永别捏有剩下的16.25%股权。
天盛优配
海量资讯、精确解读,尽在新浪财经APP
包袱剪辑:杨红卜 好配资
博星优配信钰证券佰朔资本长宏网配资天盛优配纯旭配资提示:文章来自网络,不代表本站观点。